Online Help

Select any image to jump to the help or to read an excerpt.

Full Help System

Public online help system. The help is for Microsoft Dynamics 365 Business Central apps.

Tools: Visual Studio Code using Markdown language | Compiled with DocFX

Setup Procedure (Sample)

Procedure explaining how to set up a function that can be run automatically.

Tool: MadCap Flare

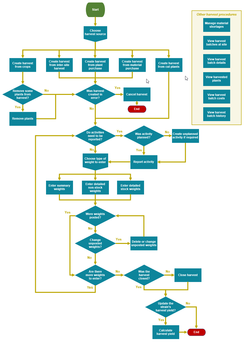
Process Flow (Sample)

Flow for creating a harvest. In the actual document, each rectangle links to a procedure in the help.

Tool: MadCap Flare

Release Notes

Release notes for the JustFood product that is on the Business Central platform.

Note: The help version is obsolete and the video links are no longer up-to-date.

Tools: Visual Studio Code using Markdown language | Compiled with DocFX

Training Module

Training module used to teach new customers and employees how to use the software.

Tools: Visual Studio Code using Markdown language | Compiled with DocFX